○山武郡市環境衛生組合個人情報の保護に関する法律施行規則
令和5年3月17日
規則第7号
(趣旨)
第1条 この規則は、個人情報の保護に関する法律(平成15年法律第57号。以下「法」という。)、個人情報の保護に関する法律施行令(平成15年政令第507号。以下「令」という。)及び山武郡市環境衛生組合個人情報の保護に関する法律施行条例(令和5年条例第1号。以下「条例」という。)の施行に関し必要な事項を定めるものとする。
(外部提供の手続)
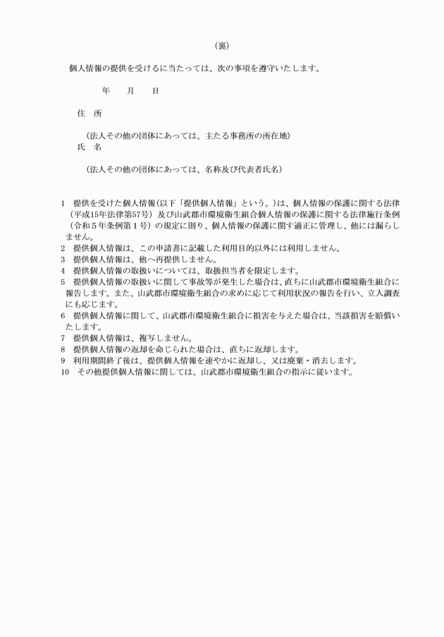
第2条 法第69条第2項の規定により、個人情報の外部提供を受けようとする者は、実施機関に対して、個人情報外部提供申請書(様式第1号)を提出しなければならない。
(開示請求書)
第3条 法第77条第1項の規定による開示請求書の提出は、保有個人情報開示請求書(様式第3号)により行わなければならない。
(開示請求に対する決定の通知)
第4条 法第82条第1項の規定による通知は、保有個人情報開示決定通知書(様式第4号)により行うものとする。
2 法第82条第2項の規定による通知は、保有個人情報の開示をしない旨の決定通知書(様式第5号)により行うものとする。
(開示請求に対する決定期間の延長等の通知)
第5条 法第83条第2項の規定による通知は、保有個人情報開示決定等期限延長通知書(様式第6号)により行うものとする。
2 法第84条の規定による通知は、保有個人情報開示決定等期限特例延長通知書(様式第7号)により行うものとする。
(開示請求に係る事案の移送の通知)
第6条 法第85条第1項の規定による通知は、開示請求者への開示請求事案移送通知書(様式第8号)により行うものとする。
(第三者に対する意見書提出の機会の付与等の通知)
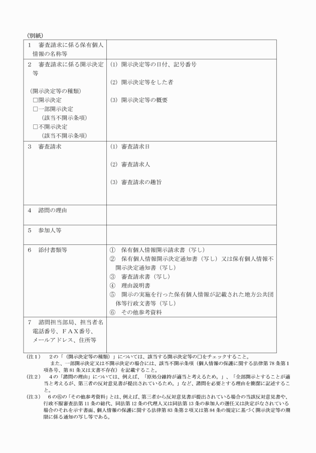
第7条 法第86条第1項の規定による通知は、第三者意見照会書(法第86条第1項適用)(様式第9号)により行うものとする。
2 法第86条第2項の規定による通知は、第三者意見照会書(法第86条第2項適用)(様式第10号)により行うものとする。
3 法第86条第1項又は第2項の規定による意見書は、保有個人情報の開示決定等に関する意見書(様式第11号)により行うものとする。
4 法第86条第3項の規定による通知は、開示決定通知を行った旨の反対意見書提出者への通知書(様式第12号)により行うものとする。
(電磁的記録の開示の方法)
第8条 法第87条第1項に規定する行政機関等が定める方法は、電磁的記録若しくは電磁的記録を光ディスクその他の電磁的記録媒体(電磁的記録であって電子計算機による情報処理の用に供されるものに係る記録媒体をいう。)に複写した物(以下この条において「複写物」という。)を管理者が保有する専用機器により再生したものの閲覧若しくは視聴又は複写物の交付とする。ただし、これらの方法により難いときは、電磁的記録を管理者が保有するプログラム(電子計算機に対する指令であって、一の結果を得ることができるように組み合わされたものをいう。)を使用して用紙に出力した物の閲覧、その写しの交付その他管理者が適当と認める方法により行うものとする。
(閲覧又は視聴による開示の実施)
第9条 法第82条第1項の規定により開示の決定を受けた者が、公文書(法第87条第1項ただし書に規定する保有個人情報が記録されている文書又は図画の写し並びに前条に規定する専用機器により再生したもの、用紙に出力した物及び管理者が適当と認める方法により開示されるものを含む。以下この条において同じ。)の閲覧又は視聴をしようとするときは、当該公文書を丁寧に取り扱わなければならず、汚損し、又は破損してはならない。
2 前項の規定に違反する者に対しては、管理者は、公文書の閲覧又は視聴を中止させ、又は禁止することができる。
(開示の実施の方法等の申出)
第10条 法第87条第3項の規定による申出は、保有個人情報の開示の実施方法等申出書(様式第13号)により行わなければならない。
(費用負担の額等)
第11条 条例第3条第2項に規定する公文書の写しの交付に要する費用は、別表に定めるとおりとする。
2 前項の費用は、前納とする。
(写しの送付に要する費用の納付の方法)
第12条 令第28条第4項の規則で定める方法は、次に掲げる方法とする。
(1) 郵便切手又は管理者が定めるこれに類する証票で納付する方法
(2) 現金により納付する方法
(訂正請求書)
第13条 法第91条第1項の規定による訂正請求書の提出は、保有個人情報訂正請求書(様式第14号)により行わなければならない。
2 訂正請求書には、訂正請求に係る保有個人情報の内容が事実でないことを裏付ける客観的な資料を添付することができる。
(訂正請求に対する決定の通知)
第14条 法第93条第1項の規定による通知は、保有個人情報訂正決定通知書(様式第15号)により行うものとする。
2 法第93条第2項の規定による通知は、保有個人情報の訂正をしない旨の決定通知書(様式第16号)により行うものとする。
(訂正請求に対する決定期間の延長等の通知)
第15条 法第94条第2項の規定による通知は、保有個人情報訂正決定等期限延長通知書(様式第17号)により行うものとする。
2 法第95条の規定による通知は、保有個人情報訂正決定等期限特例延長通知書(様式第18号)により行うものとする。
(訂正請求に係る事案の移送の通知)
第16条 法第96条第1項の規定による通知は、訂正請求者への訂正請求事案移送通知書(様式第19号)により行うものとする。
(保有個人情報の提供先への通知)
第17条 法第97条の規定による保有個人情報等の提供先に対する訂正の実施をした旨の通知は、保有個人情報提供先への訂正決定通知書(様式第20号)により行うものとする。
(利用停止請求書)
第18条 法第99条第1項の規定による利用停止請求書の提出は、保有個人情報利用停止請求書(様式第21号)により行わなければならない。
2 利用停止請求書には、利用停止請求に係る保有個人情報が法第98条第1項各号のいずれかに該当することを裏付ける客観的な資料を添付することができる。
(利用停止請求に対する決定の通知)
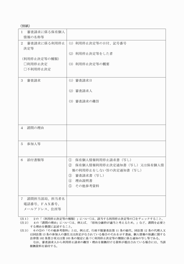
第19条 法第101条第1項の規定による通知は、保有個人情報利用停止決定通知書(様式第22号)により行うものとする。
2 法第101条第2項の規定による通知は、保有個人情報の利用停止をしない旨の決定通知書(様式第23号)により行うものとする。
(利用停止請求に対する決定期間の延長等の通知)
第20条 法第102条第2項の規定による通知は、保有個人情報利用停止決定等期限延長通知書(様式第24号)により行うものとする。
2 法第103条の規定による通知は、保有個人情報利用停止決定等期限特例延長通知書(様式第25号)により行うものとする。
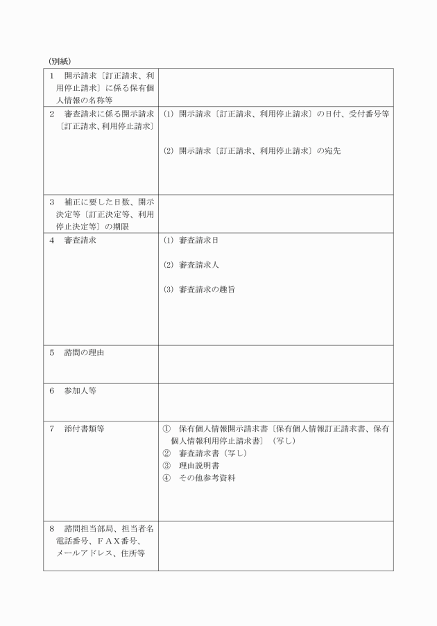
(1) 開示決定等 諮問書(様式第26号)
(2) 訂正決定等 諮問書(様式第27号)
(3) 利用停止決定等 諮問書(様式第28号)
(4) 開示請求、訂正請求又は利用停止請求に係る不作為 諮問書(様式第29号)
2 法第105条第3項の規定において準用する同法第2項の規定による通知は、諮問をした旨の通知書(様式第30号)により行うものとする。
附則
(施行期日)
1 この規則は、令和5年4月1日から施行する。
(山武郡市環境衛生組合個人情報保護条例施行規則の廃止)
2 山武郡市環境衛生組合個人情報保護条例施行規則(平成29年規則第2号)は、廃止する。
別表(第11条関係)
区分 | 金額 |
写しの作成 | 白黒のとき 1枚につき 10円 |
カラーのとき 1枚につき 50円 | |
写しの送付 | 写しの送付に要する実費 |
備考
1 写しの作成において、1枚の用紙に両面複写をした場合の費用については、2枚として計算する(カラーについては、両面複写を行わない。)。
2 図面等の写しの作成を業者に委託した場合の費用については、その委託の額とする。




































