○山武郡市環境衛生組合個人情報取扱業務委託基準
令和6年9月20日
訓令第4号
(趣旨)
第1条 この基準は、個人情報の保護に関する法律(平成15年法律第57号。以下「法」という。)その他関係法令に基づき、実施機関が個人情報の取扱いに係る業務を外部委託する場合において講ずべき措置に関し必要な事項を定めるものとする。
(基準の対象となる委託契約)
第2条 この基準の対象となる委託契約は、実施機関が実施機関以外のものに個人情報の取扱いに係る業務の全部又は一部を依頼する契約のすべてをいい、個人情報の入力、編集、分析、出力等の委託のほか、印刷、筆耕、翻訳等に係る委託、公の施設の運営業務委託、使用料の収納の委託等の契約も含むものとする。ただし、地方自治法(昭和22年法律第67号)第252条の14第1項の規定により、組合の事務の一部を他の地方公共団体に委託する場合を除く。
(委託に当たっての留意事項)
第3条 個人情報の取扱いに係る業務を委託しようとするときは、次に掲げる事項に留意しなければならない。
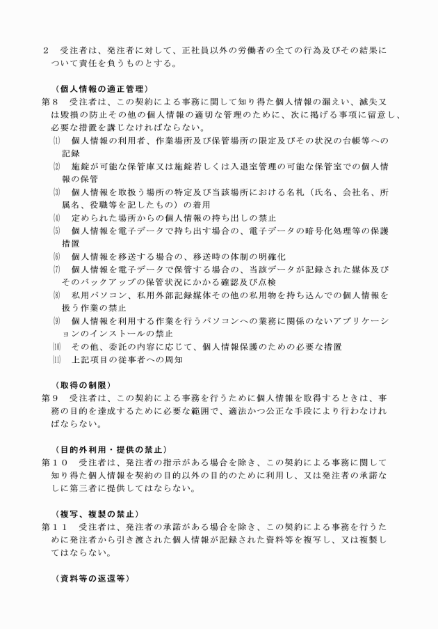
(1) 委託事務を処理させるために委託先に提供する個人情報は、漏えい等による被害発生のリスクを低減する観点から、提供先の利用目的、委託する業務の内容、保有個人情報の秘匿性等その内容などを考慮し、必要に応じ、特定の個人を識別することができる記載の全部又は一部を削除し、又は別の記号等に置き換える等の措置を講ずるものとし、委託事務の目的を達成するために必要最小限度のものとすること。
(2) 委託事務の内容や取り扱う個人情報の内容、記録媒体の実態等に応じ、委託先が個人情報の保護について遵守すべき事項を十分に検討し、別表第1「個人情報取扱特記事項」を参考に、当該委託事務における個人情報保護のための特記事項(以下「特記事項」という。)を定めること。
(3) 委託先の選定に当たっては、実施機関が果たすべき安全管理措置と同等の措置が講じられる者を選定するため、特記事項を遵守できる者を慎重に選定すること。
(4) 入札の方法により契約を締結する場合は入札前に、随意契約の方法により契約を締結する場合は見積書を徴するときに、相手方に対し、法に基づき受託者は漏えい、滅失の防止等個人情報の適切な管理のために必要な措置を講じる義務があることを十分に説明し、特記事項の内容を周知すること。
(5) 委託契約の相手方に対し、委託事務の内容に応じて個人情報の使用目的及び使用範囲等を明確に示すこと。
(6) 委託先に対して、特記事項の遵守の状況について、委託する業務に係る保有個人情報の秘匿性等その内容やその量等に応じて、作業の管理体制及び実施体制や個人情報の管理の状況について、少なくとも年1回以上、原則として実地検査により定期及び必要に応じ随時に調査し、報告を求めるなど、適切に監督を行うこと。
(7) 委託先が委託事務を再委託する場合(再委託先が委託先の子会社(会社法(平成17年法律第86号)第2条第3号に規定する子会社をいう。以下同じ。)である場合及び再委託先が再々委託を行う場合以降を含む。)にあっては、実施機関の承認を必要とし、その諾否の判断に当たっては、再委託先においても特記事項を遵守することを確認した上で行うこととし、再委託される業務に係る個人情報の秘匿性等その内容に応じて、委託先を通じて、又は実施機関自らが(5)の措置を実施すること。再委託先において再々委託される場合(再々委託先が再委託先の子会社である場合を含む。)を含み、以降もまた同様とする。
(8) 委託先において情報漏えい等が発生した場合は、直ちに状況を把握し、当該委託先とともに、被害の拡大防止又は復旧、情報漏えい等の対象となった本人への対応等のための必要な措置を講じること。また、当該委託先に対して、個人情報の適正管理に関しての指導を行い、事実関係、再発防止策等が記載された報告書の提出を求めること。なお、再委託先(再々委託先以降を含む。)において情報漏えい等が発生した場合も同様とする。
(契約に当たっての措置)
第4条 委託契約を締結するに当たっては、契約書等において、個人情報の保護に関する規定を明記し、特記事項を追記あるいは添付するものとする。契約書等の書面を作成しない契約の場合には、特記事項を契約事項として受託者に書面で交付するものとする。
附則
この基準は、令和6年10月1日から施行する。



別表第2
(第6第2項関係 発注者が再委託を承諾する場合に付する条件例)
(1) 受注者は、業務の一部を再委託する場合は、再委託先の名称、再委託する理由、再委託して処理する内容、再委託先において取り扱う情報、再委託先における安全性及び信頼性を確保する対策並びに再委託先に対する管理及び監督の方法を明確にしなければならない。 (2) (1)の場合、受注者は、再委託先に本契約に基づく一切の義務を順守させるとともに、発注者に対して、再委託先の全ての行為及びその結果について責任を負うものとする。 (3) 受注者は、再委託先に対して本委託業務の一部を委託した場合は、その履行状況を管理・監督するとともに、発注者の求めに応じて、管理・監督の状況を報告しなければならない。 (4) (3)の場合、受注者は、発注者自らが再委託先に対して再委託された業務の履行状況を管理・監督することについて、再委託先にあらかじめ承諾させなければならない。 |
(注) 再委託先が再々委託を行う場合以降についても、同様の条件を付すること。
別表第3
(第8(1)関係 個人情報管理台帳(例))
項目 | 内容 |
受託業務名 | |
受領年月日 | |
担当係名・担当者名 | |
個人情報が記録されている媒体・数量 | (例) 紙 ○○枚、光ディスク○○枚 |
主たる個人情報の種別 | (例) 申請者の氏名・住所・電話番号 |
個人情報の保管場所 | (例) ○○室内鍵つきロッカー |
管理責任者名 | |
作業従事者名・所属部署 | |
作業場所 | |
作業場所からの持出しの有無 | (「有」の場合、持出管理簿等を別途作成) |
複写の有無 | (「有」の場合、複写管理簿等を別途作成) |
廃棄・返却年月日 | |
備考 |
(注) 受託事務の内容により、適宜項目の追加・削除を行うこと。
【契約書記載例】
第○条 受注者は、この契約による業務を処理するための個人情報の取扱いについては、「個人情報取扱特記事項」を遵守しなければならない。