○山武郡市環境衛生組合一般廃棄物収集運搬業の許可に関する規則

平成25年8月26日

規則第6号

山武郡市環境衛生組合一般廃棄物収集運搬業の許可に関する規則(平成17年規則第3号)の全部を改正する。

(趣旨)

第1条 この規則は、廃棄物の処理及び清掃に関する法律(昭和45年法律第137号。以下「法」という。)に規定する一般廃棄物収集運搬業の許可について必要な事項を定めるものとする。

(一般廃棄物収集運搬業の許可申請)

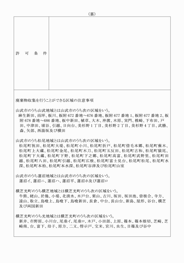
第2条 法第7条第1項の規定による一般廃棄物収集運搬業の許可を受けようとする者は、一般廃棄物収集運搬業許可申請書(第1号様式)に必要書類を添えて管理者に提出しなければならない。

2 前項の規定に基づき許可を受けた者(以下「許可業者」という。)が、引き続いて許可を受けようとするときは、許可の有効期間が満了する15日前までに、改めて前項の許可申請書を管理者に提出しなければならない。

3 管理者は、前各項の規定による申請書を受理したときは、その内容を審査し、その結果を一般廃棄物収集運搬業許可・不許可決定通知書(第2号様式)により申請者に通知するものとする。

(一般廃棄物収集運搬業の許可基準)

第3条 一般廃棄物収集運搬業の許可の基準は、法令に定めるもののほか、次の各号に定めるとおりとする。

(1) 組合圏域内に住所を有する者(法人にあっては、組合圏域内に本社、事務所又は営業所を有する者)であり、実際にその場所で営業を行っている者

(2) 収集区域は組合圏域内に限ること。

(3) 組合の定めた処理計画に従うこと。

(4) 申請者自ら当該業務を実施するものであること。

(5) 組合圏域内に一般廃棄物の収集運搬に係る委託契約を締結した、又は締結しようとする事務所若しくは個人を有すること。

(6) 廃棄物の収集、運搬業務の経験年数(法人の場合にあっては、その構成員のうち収集、運搬業務に携わる者の3分の1以上の者の経験年数)が1年以上であること。

(7) 貨物自動車運送事業法(平成元年法律第83号)の規定による国土交通大臣の許可を受けた者であること。

(8) 前各号に定めるもののほか、管理者が特に必要と認めた事項

2 前項の規定にかかわらず、管理者が、特に必要と認める場合には、許可することができる。

(許可書の交付)

第4条 管理者は、第2条の規定により許可をしたときは、一般廃棄物収集運搬業許可証(第3号様式)(以下「許可証」という。)を交付する。

2 前項の許可証を毀損し、又は亡失したときは、遅滞なく一般廃棄物収集運搬業許可証再交付申請書(第4号様式)を管理者に提出して、再交付を受けなければならない。

3 許可証は、他人に譲渡し、又は貸与してはならない。

4 許可証の再交付があったときは、再交付に伴う従前の許可証は、その効力を失うものとする。

(一般廃棄物収集運搬業の変更許可申請)

第5条 許可業者は、法第7条の2第1項に掲げる事項を変更しようとするときは、一般廃棄物収集運搬業変更許可申請書(第5号様式)を管理者に提出し、許可を受けなければならない。

2 管理者は、前項の規定による申請書を受理したときは、その内容を審査し、その結果を一般廃棄物収集運搬業変更許可・不許可決定通知書(第6号様式)により申請者に通知するものとする。

(変更許可書の交付)

第6条 管理者は、前条の規定により許可をしたときは、一般廃棄物収集運搬業変更許可証(第7号様式)を交付する。

(届出の義務)

第7条 許可業者は、法第7条の2第3項に掲げる事項の届出は、次のとおりとする。

(1) 事業の全部若しくは一部を廃止したとき 一般廃棄物収集運搬業廃止届(第8号様式)

(2) 住所その他環境省令で定める事項を変更したとき 一般廃棄物収集運搬業変更届(第9号様式)

(検査)

第8条 管理者は許可業者が法又はこの規則に違反しているか否かを確認するため、許可業者の業務に対して、検査を行うことができる。

(業務改善命令)

第9条 管理者は法第19条の3の規定により業務の改善を命ずるときは、一般廃棄物収集運搬業業務改善命令書(第10号様式)により行うものとする。

(許可の取消し等)

第10条 管理者は、許可業者が次の各号のいずれかに該当するときは、当該許可を取消し、又は期間を定めて業務の全部若しくは一部の停止を命ずることができる。

(1) 法令又はこの規則に違反したとき。

(2) 虚偽その他不正の手段により許可を受けたとき。

(3) 第3条に規定する許可基準に該当しなくなったとき。

(4) 正当な理由がなく、許可を受けた日から1か月以上営業しない、又は1か月以上業務を休止したとき。

(5) 前各号に掲げるもののほか、管理者が許可業者として不適当な行為があると認めたとき。

2 管理者は、前項の規定により許可を取消し、又は業務の全部若しくは一部の停止を命ずるときは、一般廃棄物収集運搬業許可取消書(第11号様式)又は一般廃棄物収集運搬業業務停止命令書(第12号様式)により行うものとする。

(許可証の返還)

第11条 許可業者は、次の各号のいずれかに該当するときは、その日から10日以内に許可証を管理者に返還しなければならない。

(1) 許可証の有効期間が満了したとき。

(2) 許可を取り消されたとき。

(3) 許可を受けた業務の全部を休止し、又は廃止したとき。

2 許可業者は、前条の規定により、業務の全部の停止を命ぜられたときは、その期間中許可証を管理者に返還しなければならない。

(実績報告)

第12条 許可業者は、毎月10日までに前月分の一般廃棄物の収集運搬に関する業務の実績を報告しなければならない。

(補則)

第13条 この規則の施行に関し必要な事項は、管理者が別に定める。

この規則は、平成25年9月1日から施行する。

(令和2年3月5日規則第10号)

この規則は、令和2年4月1日から施行する。

(令和2年12月7日規則第14号)

この規則は、令和3年4月1日から施行する。

(令和3年8月18日規則第5号)

この規則は、令和3年9月1日から施行する。

(令和4年2月24日規則第1号)

この規則は、令和4年3月1日から施行する。

画像

画像

画像画像

画像

画像

画像

画像

画像

画像

画像

画像

画像

山武郡市環境衛生組合一般廃棄物収集運搬業の許可に関する規則

平成25年8月26日 規則第6号

(令和4年3月1日施行)